无标题文档 ac米兰app有中文版 |
  • 适老版
  • Baidu
    map
    您现在所在的位置: acc米兰体育  > ac米兰官方app下载安卓
    分享到:
    2025年加力扩围消费品以旧换新政策汇编
    • 发布时间:2025-03-03 10:06
    • 来源: 体育米兰商务局
    • 作者:
    • 发布机构:体育米兰人民政府
    • 字体【      】
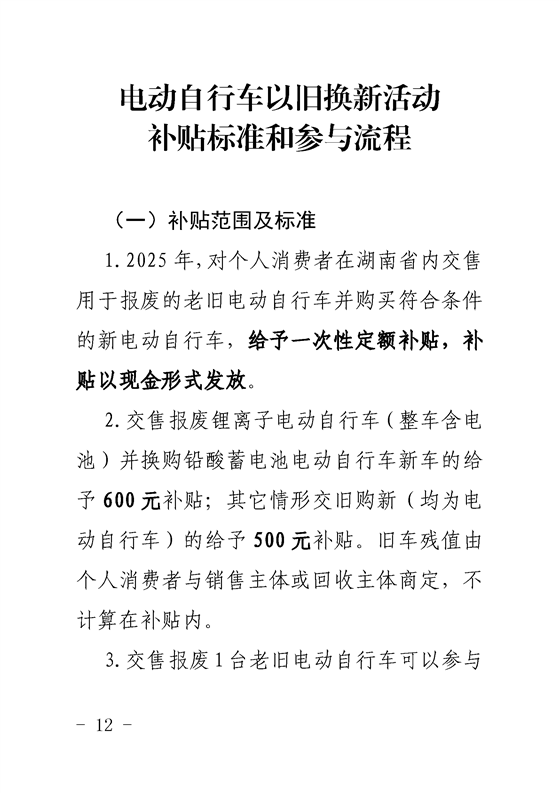
                                           请点击下载:2025年加力扩围消费品以旧换新政策汇编(202502)






























    上一篇: 下一篇:
    相关政策
    扫一扫在手机打开当前页
    Baidu
    map
    Baidu
    map