| 索引号: | 4311260016/2024-45452 | 发文日期: | 发布机构: | 体育米兰人民政府 | |
| 公开方式: | 主动公开 | 公开范围: | 面向社会 | 主题词: | 目标任务、 目标清单 |
| 统一登记号: | 无 | 信息时效性: | 有效 | 文号 : | 宁政办发〔2024〕2号 |
















































上一篇:
下一篇:
扫一扫在手机打开当前页



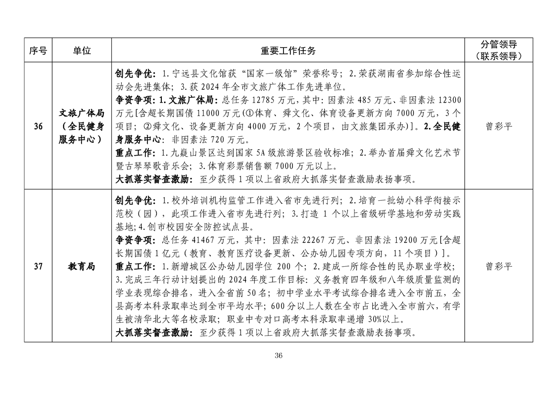
湘公网安备:43112602000001号