无标题文档
ac米兰app有中文版 |
适老版
acc米兰体育
acc米兰体育
国际米兰的比赛直播
ac米兰app安卓下载
办事服务
ac米兰app安卓版
政府数据
acc米兰体育
适老版
acc米兰体育
国际米兰的比赛直播
ac米兰app安卓下载
办事服务
ac米兰app安卓版
map
您现在所在的位置:
acc米兰体育
>
ac米兰app安卓下载
>
2024年
>
2024年第9-10期
>
县政府办文件
分享到:
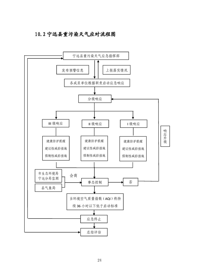
米兰足球赛事官网关于印发《体育米兰重污染天气应急预案(2024版)》的通知
发布时间:
2024-10-30 11:02
来源:
体育米兰政府办
作者:
发布机构:
体育米兰人民政府
字体【
大
中
小
】
上一篇:
下一篇:
相关政策
图解:《体育米兰重污染天气应急预案(2024版)》
永州市生态环境局宁远分局解读《体育米兰重污染天气应急预案(2024版)》
扫一扫在手机打开当前页
【TOP】
【
打印页面
】【
关闭页面
】
map
map